冲锋衣含有PFAS到底是指什么?有哪些风险?户外产业现状如何?
近日,瑜伽服巨头lululemon陷入产品质量争议,美国得克萨斯州总检察长正式对其美国公司启动调查,核心指向产品中是否含有被称为“永久性化学物”的PFAS,并质疑这是否与内分泌紊乱、不孕不育、癌症及其他健康风险相关。
此次调查不仅让运动品牌面临信任考验,更揭开了户外服装行业长期依赖含氟功能材料的现状。PFAS因环境持久性与潜在健康风险,正被全球多国严格限制,国内相关标准也在同步升级。
当前,全行业正加速迈向“去氟化”时代。曾经作为户外防水服装“性能基石”的含氟技术,如今成为品牌必须跨越的合规门槛。
PFAS是什么?到底有哪些风险?
PFAS全称为全氟和多氟烷基物质,是一类人工合成化学物质,因“碳-氟”化学键非常稳定,在自然环境中极难降解,也难以被人体代谢,因此被称作“永久性化学物”。凭借防水、防油污、耐高温的优异性能,PFAS过去数十年被广泛应用于日常生活中。
“此前PFAS是服装行业,尤其是户外服饰面料长期、普遍使用的核心功能材料。”鞋服行业品牌战略咨询专家、上海良栖品牌管理有限公司创始人程伟雄向记者介绍,自1950年代起,PFAS成为实现防水、防油、防污的一成熟方案。在服装领域,PFAS主要用于表面涂层,让水珠呈荷叶效应滚落,实现耐久防泼水;同时用于防水透湿膜,物理阻隔雨水、导出汗汽。
不过,尽管PFAS在功能上优势显著,但其带来的潜在风险不容忽视。
长链PFAS的风险尤为突出。长链PFAS如全氟辛烷磺酸(PFOS)和全氟辛酸(PFOA),具有极强的生物蓄积性。国际癌症研究机构(IARC)已将PFOA列为1类致癌物,PFOS列为2B类可能致癌物,二者均已被纳入《斯德哥尔摩公约》实施全球禁限控,也是我国《重点管控新污染物清单》中的核心管控品种。

上海市生态环境局今年2月发文提示,尽管当前诸多领域已逐步限制PFOA使用,但受过往大量使用与环境持久性影响,人们仍可能通过消费品接触到微量残留。服装在使用或磨损过程中,也会释放出微量PFOA,带来长期潜在风险。广东省疾控中心曾于2024年发文称,动物实验和人群研究表明,全氟化合物具有多器官毒性,已知的不良影响包括神经毒性、内分泌毒性、免疫毒性、生殖发育毒性、遗传毒性等。

“不同PFAS的毒性、环境行为、健康风险有着本质区别,不能把整个家族都等同于剧毒致癌物。”中国环境科学学会持久性有机污染物专业委员会委员、重庆大学环境与生态学院副教授瞿涵近日接受中国环境报记者采访时指出,全球权威机构公认的人体摄入PFAS的主要方式是膳食摄入与饮用水消费。相比之下,纺织品通过皮肤接触产生的经皮暴露虽然客观存在,但在总暴露量中所占比例通常较低。虽然运动状态下的出汗与皮肤摩擦会微量提升化学物质的迁移效率,但目前的毒理学证据尚不足以证明,日常穿着含有合规限量内PFAS的纺织品能够直接诱发致癌或严重的内分泌紊乱。这种暴露水平通常处于各国监管机构设定的健康参考剂量之下,尚未达到能够产生急性或严重慢性毒性效应的浓度阈值。
在氟化工行业专家吴克安看来,不必“谈氟色变”。吴克安在接受媒体采访时指出,PFAS大多数不属于急性毒性物质,短时间的少量接触并不会对人体造成严重伤害。真正应该担忧的关键,是企业在生产和使用有毒PFAS的过程中,如果没有做到尽可能的回收和销毁,这些有毒PFAS会一直在环境中积累而几乎不降解,随着浓度的增加就会对生物和人体产生一定的危害。
多品牌回应,国标有哪些要求
lululemon被调查并非孤立事件,不少报道指出,这只是户外服装行业含氟物质问题的“冰山一角”。此前,有知名冲锋衣品牌曾被曝出含有“永久性化学物”,引发消费者对穿着安全的普遍担忧。
4月16日,记者就产品是否含有PFAS,向多个户外及运动品牌官方客服逐一核实。受访品牌均强调产品符合国家标准,可放心使用。
始祖鸟客服表示:“对于面料以及设计细节有严格的标准,消费者的使用安全也是专业考量之一。目前始祖鸟的商品符合国家相关标准,放心穿着使用。”
骆驼集团客服称:“将消费者健康与产品安全放在首位,对于面料及用材有严格的标准。骆驼产品上市前均经由权威第三方机构检测,符合国家标准,可以放心购买。”
猛犸象、奥索卡、伯希和、探路者、可隆、安踏等品牌客服也相继表态,均提及“符合国标、通过第三方检测、优先保障用户安全”等。
品牌方频繁提及的“国家标准”,究竟如何对PFAS进行界定与管控?
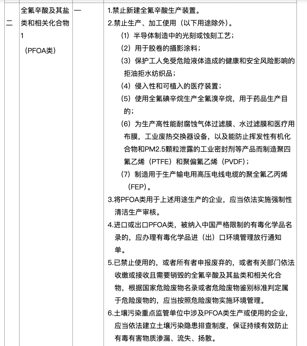
2022年,生态环境部等六部委联合发布《重点管控新污染物清单(2023年版)》,明确禁止PFOA除特定豁免用途外的生产和加工使用,同时对其进出口实施严格管制。普通消费服装不在豁免范围内。

2026年2月底,生态环境部发布《“十五五”环境基准工作方案(征求意见稿)》,进一步强调推动包括PFAS在内的典型新污染物危害特性研究,持续完善环境管控体系。
目前国内冲锋衣执行最新国标为GB/T 32614-2023《户外运动服装冲锋衣》,该标准于2024年4月1日正式实施,替代旧版标准。标准对冲锋衣防水性、透湿性、耐磨性、接缝静水压、安全要求等作出全面规定。虽未对PFAS整体给出定义,但在内在质量要求中明确:PFOS与PFOA含量均须小于1.0μg/㎡。

从国际范围看,服装行业PFAS管控已形成全球浪潮。法国、新西兰等国陆续禁止在服装、化妆品中使用PFAS;美国多个州也出台类似禁令。
声明:本文由"大大周的"发布,不代表"IDC大方向"立场,转载联系作者并注明出处:http://mo.idcdaohang.com/181305.html
