圆锥怎么放样(用SOLIDWORKS画个鱼鳞花瓶)
建模步骤
1.【前视基准面】画样式曲线。(样条曲线下拉菜单里面)
2.【前视基准面】画3点边角矩形。
3.【拉伸凸台】两侧对称:17 。
4.在立方体正面画圆弧,添加:相等、中点几何关系。
5.【拉伸切除】完全贯穿,勾选:反侧切除。
6.实体顶面画圆弧。
7.实体正面画:点 。
8.【放样】轮廓:圆弧、点 ;引导线:紫色边线。
9.【圆角】半径:2 ;圆锥:0.5 。
10.【圆角】变量大小圆角,半径:2、0.5 。
11.【曲线驱动的阵列】实体,方向:样式曲线,数量:16个 。
12.【移动/复制实体】选择蓝色实体(隔一个),旋转点:原点 ;Y轴:10 度。(去掉:复制)
13.【移动面】平移,选择:圆弧面、圆角面;给定深度:5 ,方向:边线。
14.【曲面旋转】用的是第一步的样式曲线。
15.【曲面延伸】距离:10 。
16.【平面区域】。
17.【曲面缝合】。(缝合后给底部添加半径:10 的圆角)
18.【等距曲面】向外等距:4.5 。
19.【使用曲面切除】只切除最顶端的实体。(隐藏或删除等距曲面)
20.【前视基准面】画草图,添加:中点几何关系。
21.【旋转】去掉:合并结果。
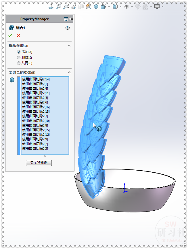
22.【使用曲面切除】。
23.【组合】不包含底部旋转实体。
24.【前视基准面】画直线。
25.【拉伸切除】完全贯穿两者。
26.【圆周阵列】实体,方向:圆边线;数量:18个。
27.【组合】框选所有实体。(这一步非常慢,注意提前保存)
28.【圆角】完全圆角。
29.底部添加圆角,半径:15 ;顶端锯齿圆角,半径:1和0.5 。
29-1.【性能评估】可以看到,第二个组合耗时比较长。
30.完成。
声明:本文由"麦兜"发布,不代表"IDC大方向"立场,转载联系作者并注明出处:http://mo.idcdaohang.com/181087.html
